Home
Shop
Books
Videos
Combos
Wearables
Download Products
Educational
by PPG Bible Chapters
Mx: Motor Problems
Regs: FAR 103
Safety
19: Risk & Safety
Accident Reports
Reviews: Safety Gear
Airline Safety
Reviews
Reviews: Paragliders
Reviews: Paramotors
Reviews: Electric Paramotors
Reviews: Safety Gear
Reviews: Other
Reviews: Engines
More
Recent
Resources
Entertainment
News
Log: Enterprise
Log: Airline
Log: Helicopter
Log: Hang Glider
Log: Life
Events
Political
For Sale
About
Contact
Privacy Policy
About PPG (FAQ)
About the Author: Jeff Goin
Select Page
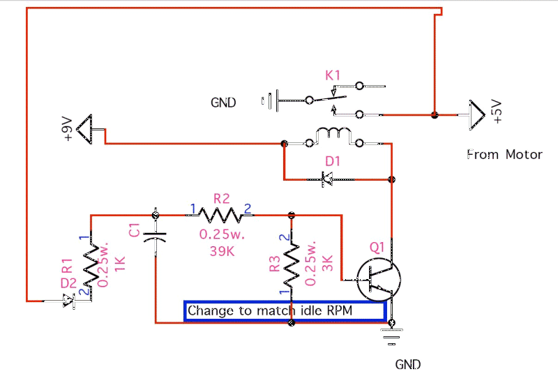
Chritian Bultman safestart circuit
by
Jeff Goin
|
May 18, 2019
Categories
Categories
Select Category
About (7)
Airline Safety (14)
Business & Website (2)
Competitions & Records (1)
Covid-19 Coronavirus (3)
Critical Thinking (8)
Educational (370)
01 Training (23)
02 Gearing Up (9)
03 Handling the Wing (2)
04: First Flight Prep (7)
05: First Flights (8)
First Flights: Landing (1)
First Flights: Launching (5)
06: Adding Wheels (9)
07: Weather Basics (8)
08: the Law (44)
09: Airspace (37)
10: Flying Anywhere (9)
11: Controlled Airports (2)
12: Maintenance (66)
Mx: Harness Setup (4)
Mx: Motor (36)
Mx: Paraglider (5)
Mx: Troubleshooting (22)
13: Flying Cross Country (6)
15: Advanced Ground Handling (7)
16: Precision Flying (5)
17: Challenging Sites (9)
Advanced Landings (3)
Advanced Launching (6)
18: Advanced Maneuvers (10)
19: Risk & Safety (105)
Accident Reports (40)
Propeller Safety (20)
Tributes (5)
20: Competition (18)
21: Free Flight Transition (2)
22: Aerodynamics (13)
23: Motor & Propeller (14)
24: Weather in Depth (4)
25: Roots & Demographics (4)
26: The Wing (29)
27: The Motor Unit (27)
Electric Paramotor (4)
28: Accessories (19)
Communications (7)
Instruments (3)
Reserve Parachute (3)
Safety (3)
29: Home Building (3)
30: Other Uses (2)
31: Traveling with Gear (9)
32: Photography (3)
34: Cool Places to Fly (7)
35: Preserving the Sport (4)
36: Instructors & Tandem (13)
37 Maximizing Fun (1)
38: Insurance (1)
Entertainment (45)
Events (4)
For Sale (6)
Log: Airline (5)
Log: Enterprise (65)
Log: Hang Glider (6)
Log: Helicopter (7)
Log: Life (11)
Log: Paramotor-Ultralight (5)
News (20)
Political (34)
Paramotor Pariahs (11)
Parapinions (8)
Recent (31)
Resources (3)
Reviews (98)
Reviews: Carts (5)
Reviews: Electric Paramotors (4)
Reviews: Engines (6)
Reviews: Other (11)
Reviews: Paragliders (43)
Reviews: Paramotors (28)
Reviews: Safety Gear (2)
Ultralights (6)
Search for:
Recent Posts
Website Outage
Midair: Powered Paraglider and Airplane Collide
Jeff’s Miniplane for Sale
ADS-B For Ultralights Equipment Status
Class E Surface Area
Archives
Archives
Select Month
August 2024 (1)
July 2024 (1)
February 2024 (1)
November 2022 (3)
February 2022 (2)
November 2021 (1)
July 2021 (1)
June 2021 (2)
April 2021 (2)
March 2021 (2)
December 2020 (1)
November 2020 (5)
October 2020 (16)
July 2020 (2)
June 2020 (1)
May 2020 (13)
April 2020 (9)
March 2020 (1)
December 2019 (2)
November 2019 (2)
September 2019 (1)
August 2019 (1)
July 2019 (6)
June 2019 (10)
May 2019 (102)
April 2019 (176)
February 2019 (1)
October 2018 (1)
May 2018 (1)
April 2018 (1)
January 2018 (1)
October 2017 (1)
August 2017 (1)
July 2017 (1)
June 2017 (3)
May 2017 (1)
March 2017 (2)
January 2017 (3)
October 2016 (1)
July 2016 (2)
May 2016 (2)
April 2016 (2)
March 2016 (5)
January 2016 (3)
December 2015 (1)
July 2015 (1)
June 2015 (1)
May 2015 (1)
April 2015 (1)
January 2015 (1)
November 2014 (3)
September 2014 (1)
May 2014 (1)
April 2014 (4)
March 2014 (4)
January 2014 (2)
November 2013 (3)
September 2013 (4)
May 2013 (5)
April 2013 (5)
March 2013 (4)
February 2013 (2)
January 2013 (5)
December 2012 (1)
November 2012 (2)
September 2012 (1)
August 2012 (1)
July 2012 (2)
May 2012 (6)
April 2012 (1)
February 2012 (5)
January 2012 (4)
December 2011 (1)
October 2011 (1)
September 2011 (1)
June 2011 (1)
May 2011 (5)
February 2011 (5)
January 2011 (2)
November 2010 (3)
October 2010 (1)
September 2010 (2)
August 2010 (2)
July 2010 (1)
June 2010 (1)
May 2010 (7)
April 2010 (2)
March 2010 (4)
February 2010 (1)
January 2010 (2)
December 2009 (3)
November 2009 (1)
September 2009 (2)
August 2009 (7)
July 2009 (1)
June 2009 (1)
May 2009 (4)
April 2009 (1)
March 2009 (2)
February 2009 (1)
January 2009 (3)
December 2008 (3)
November 2008 (1)
October 2008 (1)
August 2008 (2)
July 2008 (1)
June 2008 (1)
May 2008 (8)
April 2008 (4)
March 2008 (1)
February 2008 (1)
January 2008 (2)
December 2007 (2)
November 2007 (1)
September 2007 (4)
August 2007 (1)
July 2007 (2)
June 2007 (2)
May 2007 (7)
April 2007 (3)
March 2007 (6)
February 2007 (4)
January 2007 (6)
December 2006 (2)
November 2006 (1)
September 2006 (1)
August 2006 (1)
June 2006 (1)
May 2006 (3)
April 2006 (2)
January 2006 (1)
November 2005 (1)
May 2005 (2)
April 2005 (1)
March 2005 (1)
January 2005 (1)
May 2004 (1)
September 2003 (1)
September 2002 (1)
January 2002 (1)
March 2001 (1)
September 1999 (2)
June 1999 (1)
May 1999 (1)
March 1999 (1)
January 1999 (1)
May 1998 (2)
November 1997 (1)
Resources
FAR 103
FAR Preamble
Advisory Circular (AC) 103
FAR 91 for Ultralights
Congested
Ch 08: The Law
Ch 09: Airspace
Ultralights & Airports
Status of Tandem Paramotor